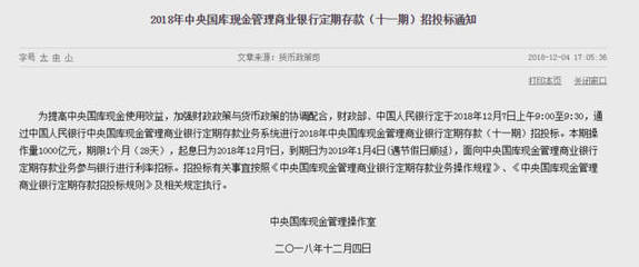
| 地名:建设路 | 建设路区域代码:330328108000 |
| 镇级街道:大峃镇 | 大峃镇区域代码:330328108000 |
| 区县级市:文成县 | 电话区号:0577 |
| 所在城市:温州市 | 邮政编码:325300 |
| 所在省份:浙江省 | 营业时间:上午8:00-下午17:00 |
| 城市代码:330328 | 所属商圈:建设路 |
| 车牌号码:浙C | 电话: |
| 所属类型:政府机关相关 | 地址:浙江省温州市文成县大峃镇建设路166文成万豪酒店(建设路135号) |
![]() 联社现金管理中心>>位置示意图 |
| 地名:建设路 | 建设路区域代码:330328108000 |
| 镇级街道:大峃镇 | 大峃镇区域代码:330328108000 |
| 区县级市:文成县 | 电话区号:0577 |
| 所在城市:温州市 | 邮政编码:325300 |
| 所在省份:浙江省 | 营业时间:上午8:00-下午17:00 |
| 城市代码:330328 | 所属商圈:建设路 |
| 车牌号码:浙C | 电话: |
| 所属类型:政府机关相关 | 地址:浙江省温州市文成县大峃镇建设路166文成万豪酒店(建设路135号) |
![]() 联社现金管理中心>>位置示意图 |
联社现金管理中心简介资料,联社现金管理中心在哪里,联社现金管理中心位置地址在浙江省温州市文成县,大峃镇建设路附近
联社现金管理中心概况介绍,地址位于文成县大峃镇建设路旁边,也就是在浙江省温州市文成县大峃镇建设路166文成万豪酒店(建设路135号)附近。
联社现金管理中心是浙江省温州市下的政府机关相关,评分等级:A级|,所属商圈:建设路
★坐公交车去联社现金管理中心可以选择在附近公交站点有浙江省温州市文成县县人民政府(公交站)上下车【距离78米】途经公交车有文成101路;文成105路;文成106路
☸坐轮船来联社现金管理中心在附近港口码头:大垟口渡口|距离:11762m (浙江省温州市文成县山边路与601乡道交叉口东20米)下船
♨坐客车到联社现金管理中心请在附近客运中心汽车站:文成长运城南客运站|距离:822m (浙江省温州市文成县车站东路66附近)下车,再选择打车、地铁、公交车到联社现金管理中心就很近了
☧坐火车、动车、高铁来联社现金管理中心就在最近火车站:温州站|距离:62267m (浙江省温州市鹿城区温州大道)下车
✈坐飞机来联社现金管理中心就在距离最近的飞机场:温州龙湾国际机场|距离:76153m (浙江省温州市龙湾区机场大道1号)那里落地,再选择打车、地铁、公交车到联社现金管理中心附近
联社现金管理中心附近好玩吗,有什么好玩的地方,有什么景区景点,联社现金管理中心附近有❁**寨山公园**在浙江省温州市文成县大峃镇鹤川大桥寨山公园(文成宾馆西北),距离:831米,游客综合评价为4.1分。寨山公园这是属于风景名胜;公园广场;公园,风景秀丽、人文底蕴深厚。
联社现金管理中心周边有什么好吃的地方,餐厅或饭店,有什么必吃的小吃美食推荐,联社现金管理中心附近美食有♨**爱林面馆**在浙江省温州市文成县大峃镇健康路一号,过去有67米,吃货评分为3.50分。爱林面馆这是一家餐饮服务;中餐厅;中餐厅,食材新鲜,做法精致,口感细腻,服务周到。
联社现金管理中心附近酒店推荐,住宿哪家好,宾馆民宿有哪些,联社现金管理中心附近酒店住宿有۩**文成万豪酒店**地址位于:浙江省温州市文成县建设路135号,距离:35米,旅行者评分为3.50分。文成万豪酒店提供住宿服务;宾馆酒店;宾馆酒店,带免费WiFi的空调客房。客房现代舒适,配有电视,电热水壶和私人浴室等设施。
在联社现金管理中心想上厕所,卫生间,洗手间距离约:210米有**公共厕所**在浙江省温州市文成县大峃街与健康路交叉口西北80米。
自驾,开车到联社现金管理中心的车主,到达目的地距离约:80米,**温州万豪酒店停车场**地址在浙江省温州市文成县建设路135号文成万豪酒店,是位于地下的停车位。附近哪家加油站服务好,充电站,充电桩,新能源充电有哪些,推荐最近距离约:1998米有一家**中国石化文成西山加油站**位于浙江省温州市文成县大学镇建设西路147号附近,开放时间是全天24小时。开电车,新能源汽车车主可以到距离约:664米有**特来电充电站(文成南充电站)**位于浙江省温州市文成县大峃镇栖霞路地面停车场附近,充电时间是全天24小时营业。
来联社现金管理中心消费,需要办理金融服务,现金取现,联社现金管理中心附近银行、ATM机距离约:25米**文成农商银行(城南支行)**在浙江省温州市文成县大峃镇建设路162号附近,类型:金融保险服务;银行;农村商业银行,ATM网点是全天24小时开放。
联社现金管理中心周边卫生院推荐,诊所哪家好,医院有哪些,距离约:60米,**维倩健康之家**位于浙江省温州市文成县健康路与建设路交叉口南60米,医院急诊是全天24小时值班。
联社现金管理中心附近小区推荐,商务办公楼哪家好,公寓住宅有哪些,距离约:54米,**房管大楼**地址是浙江省温州市文成县健康路与建设路交叉口东20米,是商务住宅;楼宇;商务写字楼。
联社现金管理中心周边单位有哪些,距离约:0米,**联社现金管理中心**地址是浙江省温州市文成县大峃镇建设路162号,是政府机构及社会团体;政府机关;政府机关相关方面的单位部门。
联社现金管理中心附近科教推荐,教育哪家好,培训机构有哪些,距离约:89米,**文成县中心幼儿园**地址是浙江省温州市文成县健康中路2号,是科教文化服务;学校;幼儿园方面的部门机构。
联社现金管理中心距离285米有一家公司企业:**三凯工程管理有限公司文成事业编部**类型是公司企业;公司;公司,地点在浙江省温州市文成县广场巷与伯温路交叉口西南80米。
联社现金管理中心周边地名,附近道路有哪些,联社现金管理中心旁边有健康路,健康中路,文成县,县前街,大峃,新丰巷,县前街,大峃街,广场巷,二新街,西门街,驮墙巷,伯温路,筏头街,桥头路,栖云路,新中巷,凤溪北路,凤溪南路,体育场路,等等地名。
文成万豪酒店占地面积约:306㎡和浙江省温州市文成县大峃镇建设路166文成万豪酒店(建设路135号)相距 ⇄ 21.8173m
中欧大厦占地面积约:3231㎡和浙江省温州市文成县大峃镇建设路166文成万豪酒店(建设路135号)相距 ⇄ 46.0729m
文成红日医院占地面积约:336㎡和浙江省温州市文成县大峃镇建设路166文成万豪酒店(建设路135号)相距 ⇄ 47.0767m
联社现金管理中心位于建设路135号(文成万豪酒店)宾馆酒店西方向35.1794米的位置。
联社现金管理中心位于县前街185号(中欧大厦)商务写字楼东南方向85.7754米的位置。
联社现金管理中心位于建设路127-1号(文成红日医院)综合医院南方向61.3058米的位置。
联社现金管理中心位于建设路125号(文成县人民政府)区县级政府及事业单位南方向145.971米的位置。
联社现金管理中心位于大峃镇健康路11-14号(文成县人民医院)综合医院西方向148.441米的位置。
联社现金管理中心位于大峃镇县前街175号(中国工商银行(文成支行营业部))中国工商银行东方向114.92米的位置。
联社现金管理中心位于大峃镇建设路162号(文成农商银行(城南支行))农村商业银行东南方向24.9981米的位置。
联社现金管理中心位于建设路176-10号县实验小学隔壁(文成县实验小学)小学西北方向168.354米的位置。
联社现金管理中心位于健康中路2号(文成县中心幼儿园)幼儿园北方向89.7387米的位置。
联社现金管理中心位于健康路19号(大峃镇派出所)公安警察西方向136.344米的位置。
联社现金管理中心位于文成县(文成县)区县级地名南方向145.971米的位置。
联社现金管理中心位于大峃镇建设路125号(文成县府大楼)商务住宅相关南方向136.636米的位置。
联社现金管理中心位于大峃镇建设路133号(温州银行(文成·县前社区支行))银行东方向84.6729米的位置。
联社现金管理中心位于房管大楼(文成县房产管理局)区县级政府及事业单位西北方向44.8044米的位置。
联社现金管理中心位于健康路11-14号(温州医科大学附属第一医院文成分院)综合医院西方向117.798米的位置。
联社现金管理中心位于大峃镇建设路141号(中国农业银行(文成县支行))中国农业银行东南方向144.451米的位置。
联社现金管理中心位于建设路172号(文成县住房制度改革委员会办公室)区县级政府及事业单位西北方向45.2732米的位置。
联社现金管理中心位于大峃镇栖云路1-14号(文成县综合行政执法局)区县级政府及事业单位东南方向192.63米的位置。
联社现金管理中心位于健康路与建设路交叉口东40米(古法理疗馆)医疗保健服务场所西北方向54.4746米的位置。
联社现金管理中心位于建设路141号附近(产后康复)医疗保健服务场所东方向61.6863米的位置。
联社现金管理中心位于文成县人民医院门诊6层(文成县人民医院康复中心(临时))综合医院西方向87.2818米的位置。
联社现金管理中心位于文成县人民医院门诊6层(文成县人民医院体检中心(临时))综合医院西南方向88.9649米的位置。
联社现金管理中心位于大峃镇建设路156号(文成文泰精品酒店)住宿服务相关东南方向47.3169米的位置。
联社现金管理中心位于文成县(县前村)村庄级地名西方向121.356米的位置。
联社现金管理中心位于栖云路与周村街交叉口东北60米(文成县城市管理局)区县级政府及事业单位南方向195.705米的位置。
联社现金管理中心位于建设路168号(文成红太阳宾馆)宾馆酒店西北方向19.785米的位置。
联社现金管理中心位于文成县实验小学西南门南50米(手足护理)医疗保健服务场所西北方向148.301米的位置。
联社现金管理中心位于文成县(上房村)村庄级地名西方向137.413米的位置。
联社现金管理中心位于建设路与健康路交叉口西北80米(香港·甲冉生健康手足(国际)连锁机构)医疗保健服务场所西北方向146.074米的位置。
联社现金管理中心位于大峃街与新丰巷交叉口东40米(上房社区居务监督委员会)乡镇以下级政府及事业单位东北方向179.124米的位置。
感谢温琪、夔祎、闻貒喏提供联社现金管理中心基本资料,感谢宫嗹、聂侰烟整理上传联社现金管理中心图片
►位置地图◄
►全部图片◄
►驾车路线◄
向东行驶115米左转
向西北行驶151米右转
沿车站大道向东北行驶22米左转
沿温州大道向西行驶656米左转
沿瓯越大道途径瓯越大道辅路向南行驶2.4千米靠左进入中间岔道
沿瓯越大道向南行驶3.0千米向右前方行驶进入匝道
沿温州南枢纽向东南行驶736米减速行驶到达收费站
沿温州南枢纽向东南行驶105米靠左
沿温州南枢纽向南行驶858米靠右
沿温州南枢纽途径G15沈海高速、四脚亭大桥、罗凤高架桥向南行驶13.0千米直行进入隧道
沿三都岭隧道途径G15沈海高速向西南行驶11.2千米向右前方行驶进入匝道
沿G15沈海高速出口向西南行驶375米靠右
沿G15沈海高速出口途径S10温州绕城高速向西行驶3.6千米直行进入隧道
沿湖岭背隧道途径S10温州绕城高速向西行驶2.9千米向右前方行驶进入匝道
沿S10温州绕城高速出口途径S34龙丽温高速向西行驶7.0千米靠左沿主路行驶
沿S34龙丽温高速向西行驶2.8千米直行进入隧道
沿呈佛山隧道途径S34龙丽温高速、平阳坑特大桥向西行驶7.2千米直行进入隧道
沿燕子山隧道途径S34龙丽温高速向西行驶3.4千米直行进入隧道
沿九珠潭隧道途径S34龙丽温高速向西行驶898米直行进入隧道
沿东头岗隧道途径S34龙丽温高速向西行驶4.7千米直行进入隧道
沿底尖山隧道途径S34龙丽温高速向西行驶5.7千米直行进入隧道
沿新联隧道途径S34龙丽温高速向西行驶4.5千米直行进入隧道
沿峃口隧道途径S34龙丽温高速向西行驶1.0千米直行进入隧道
沿尽顶屋隧道途径S34龙丽温高速向西行驶3.1千米向右前方行驶进入匝道
沿S34龙丽温高速出口向西北行驶1.4千米减速行驶到达收费站
沿S34龙丽温高速出口向东北行驶167米左转
沿体育场东路途径体育场路向西北行驶2.6千米左转
沿鹤川大桥途径县前街向西南行驶514米右转
沿建设路向西北行驶120米到达目的地
►骑行路线◄
ⓞ骑行5米左转
ⓞ向西骑行163米右转
ⓞ向北骑行140米右转
ⓞ沿温州大道向东骑行183米左转
ⓞ沿车站大道向北骑行13米左转
ⓞ沿温州大道向西骑行3452米左转
ⓞ沿六虹桥路向西骑行4005米左转
ⓞ沿娄东大街向南骑行827米右转
ⓞ向西骑行646米左转
ⓞ沿秀浦路向南骑行1247米向右前方行驶
ⓞ沿秀浦路向南骑行200米向右前方行驶
ⓞ沿秀浦路向西南骑行1582米右转
ⓞ沿大连路向西骑行511米向右前方行驶
ⓞ向西骑行620米向左前方行驶
ⓞ沿福州路辅路向南骑行1565米向右前方行驶
ⓞ沿福州路向南骑行3824米直行
ⓞ沿104国道向南骑行104米直行
ⓞ沿104国道向南骑行1232米直行
ⓞ沿高桐公路向西南骑行3927米右转
ⓞ向西北骑行111米左转
ⓞ向西南骑行3449米向右前方行驶
ⓞ沿马新路向西骑行208米向右前方行驶
ⓞ沿马新路向西骑行342米直行
ⓞ沿金峰路向西骑行378米向右前方行驶
ⓞ沿瑞枫线向西骑行492米左转
ⓞ沿金峰路向西骑行918米直行
ⓞ沿花园路向西骑行240米左转
ⓞ沿陶马中路向南骑行452米直行
ⓞ沿马陶线向南骑行753米直行
ⓞ沿陶马中路向西南骑行1152米直行
ⓞ沿龙斗中路向西南骑行269米直行
ⓞ沿马陶线向西南骑行1910米向右前方行驶
ⓞ沿马陶线向西骑行2858米向左前方行驶
ⓞ沿马陶线向南骑行487米
ⓞ沿马陶路向西南骑行1428米右转
ⓞ向西骑行690米向左前方行驶
ⓞ向西南骑行1787米右转
ⓞ沿广安西路向西南骑行1117米右转
ⓞ沿322国道向西骑行4712米直行
ⓞ沿322国道向西骑行1563米直行
ⓞ沿322国道向西骑行8183米直行
ⓞ沿322国道向西北骑行528米直行
ⓞ沿322国道向西骑行294米直行
ⓞ沿322国道向西骑行359米直行
ⓞ沿322国道向西骑行1200米直行
ⓞ沿对山路向西骑行758米直行
ⓞ沿322国道向西骑行6656米向右前方行驶
ⓞ沿322国道向西南骑行2831米直行
ⓞ沿322国道向西骑行1110米直行
ⓞ沿322国道向西骑行733米左转
ⓞ向东南骑行92米右转
ⓞ沿一花线向西骑行3828米向右前方行驶
ⓞ沿一花线向西北骑行1366米左转
ⓞ沿一花线向西骑行208米右转
ⓞ向西骑行642米向右前方行驶
ⓞ沿伯温路向西北骑行227米左转
ⓞ沿幸福东路向西骑行474米右转
ⓞ沿建设路向西北骑行625米到达目的地
►步行路线◄
➤向东北步行38米左转
➤沿车站东路向西北步行131米左转
➤沿幸福东路向西南步行163米右转
➤沿建设路向西北步行624米到达目的地
►网友评论◄
文成县大峃镇 微信公众号文章推荐
|
|
|
|
|
|
|
|
|
|
|
|
|
|
|
|
|
|
|
|
|
|
|
为您推荐更多相关文章
|
































































